重磅!2018年国家及31省市智慧城市建设最新政策汇总及解读【组图】

国家智慧城市政策汇总及解读
中国政府将“智慧城市”定义为“运用物联网、云计算、大数据、空间地理信息集成等新一代信息技术,促进城市规划、建设、管理和服务智慧化的新理念和新模式”。总体而言,关于智慧城市的政策分为四类。第一类是智慧城市建设的具体规划与政策,包括政府长期规划、建设方案、指导意见、项目管理方法等。第二类是在政府的国民经济社会信息化建设总体规划中专门列出的智慧城市政策。第三类是“城市信息化建设”或“数字城市建设”的相关政策,这些项目与智慧城市建设目标类似。第四类是由多个中央部委联合开展的试点项目,重点关注智慧城市建设或相关基础设施。
2014年9月,国家发改委联合七部委7发布《关于促进智慧城市健康发展的指导意见》(以下简称《意见》)。《意见》作为战略政策文件,为中国的智慧城市建设确立了基本原则,包括应用智慧技术推动综合公共服务,推动数字平台的数据收集与分享,促进执法(如通过智慧技术促进依法纳税),推动电子政务,完善群众诉求表达和受理信访的网络平台等。《意见》强调,智慧城市的建设必须以人为本、务实推进;因地制宜,以城市发展需求为导向;市场为主,同时杜绝不必要的行政干预。
国务院颁布的《国家新型城镇化规划(2014-2020年)》第十八章第二节将智慧城市建设作为重点。智慧技术在城市中的关键应用领域包括:(1)宽带信息网络;(2)城市规划管理信息化,包括政务信息共享;(3)交通、电力、给排水、管网等基础设施智能化;(4)公共服务便捷化;(5)产业发展现代化;(6)社会治理精细化。
图表1:国家智慧城市政策汇总(一)

资料来源:前瞻产业研究院整理
图表2:国家智慧城市政策汇总(二)

资料来源:前瞻产业研究院整理
各省市智慧城市政策汇总及解读
目前,国内各地智慧城市建设的重点和发展路径各不相同,同时,各地智慧城市建设也具有规律可循,即围绕城市总体发展战略,选择智慧城市建设的重点和发展路径,实现智慧城市和城市总体发展战略的统一。
2016年11月8日,《深圳市新型智慧城市建设工作方案(2016-2020年)》经深圳市新型智慧城市建设领导小组审议后原则通过。按照该《工作方案》,深圳市力争到2020年构建起宽带、泛在、融合、安全的智慧城市基础设施,形成高效便捷、无处不在的信息服务,建设全程全时的公共服务体系,打造低碳绿色环境友好的宜居城市,智慧城市建设达到国际先进水平。根据原则通过的《工作方案》,深圳市新型智慧城市建设将在公共服务、社会治理、信息经济、城市环境、基础设施和信息安全等方面着力。
图表3:各省市智慧城市政策汇总(一)

资料来源:前瞻产业研究院整理
图表4:各省市智慧城市政策汇总(二)

资料来源:前瞻产业研究院整理
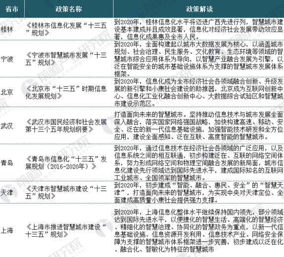
图表5:各省市智慧城市政策汇总(三)

资料来源:前瞻产业研究院整理
为了更好地把握国内智慧城市发展动态、分享建设经验、探索发展规律、打开发展新思路,国脉互联智慧城市研究中心开展了第六届全国智慧城市发展水平评估。
此次评估得分前十名的城市分别是深圳、上海、杭州、北京、无锡、广州、宁波、佛山、厦门、苏州。其中深圳和上海得分超过80分,领跑其他城市,杭州、北京、无锡、广州四个城市成绩均在70分以上,智慧城市建设成果突出,而宁波、佛山、厦门、苏州四个城市成绩则在60-70分之间,智慧城市建设成果相对较好。总的来看,前十名城市在总分成绩上存在一定差距,但每个领域得分较为均衡,说明以上城市的智慧城市建设注重均衡发展,这为我国其他城市建设提供了良好的标杆示范。
图表6:2017中国智慧城市发展水平评估表前十名排名

资料来源:前瞻产业研究院整理
免费体验,一试便知
立即体验